咖迷社区(CAXA数码大方)

 找回密码
 立即注册

QQ登录

只需一步,快速开始

查看: 13569|回复: 14

【工艺资料】工艺管理导则

[复制链接]

108

主题

1545

帖子

6万

积分

超级版主

Rank: 6Rank: 6

积分
61233

咖迷社区专家(CAXA)

QQ
发表于 2011-6-24 10:24:00 | 显示全部楼层 |阅读模式
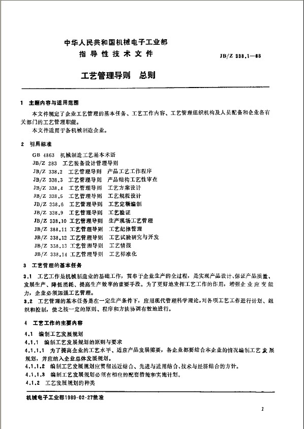
提供一套“工艺管理导则”系列标准,供坛友分享。

(根据8楼 zyf1021 坛友提供的替代标准,已将附件更新为1998年版。感谢8楼 zyf1021 朋友的分享!)
JB-T 9169.1-14-1998 工艺管理导则.rar (1.16 MB, 下载次数: 1302)



更多资料请浏览:
【绿色通道】查找资料请进(工艺资料、小软件、标准、基础知识等...
http://top.caxa.com/showtopic-34521.aspx




回复

使用道具 举报

108

主题

1545

帖子

6万

积分

超级版主

Rank: 6Rank: 6

积分
61233

咖迷社区专家(CAXA)

QQ
 楼主| 发表于 2011-6-24 10:26:00 | 显示全部楼层
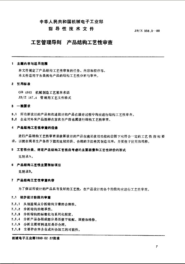
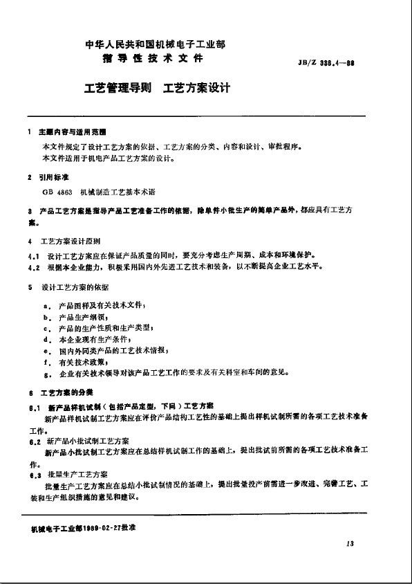
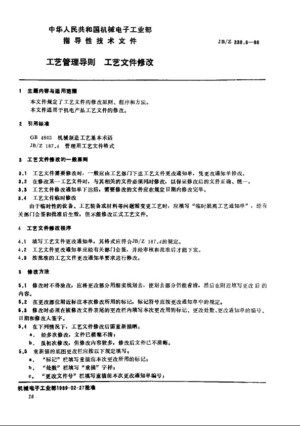
截图介绍

jpg

jpg

jpg

jpg

jpg

jpg

jpg

jpg

jpg

jpg
回复 支持 反对

使用道具 举报

108

主题

1545

帖子

6万

积分

超级版主

Rank: 6Rank: 6

积分
61233

咖迷社区专家(CAXA)

QQ
 楼主| 发表于 2011-6-24 10:27:00 | 显示全部楼层
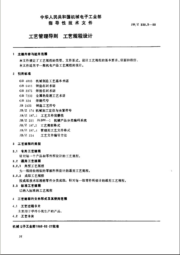
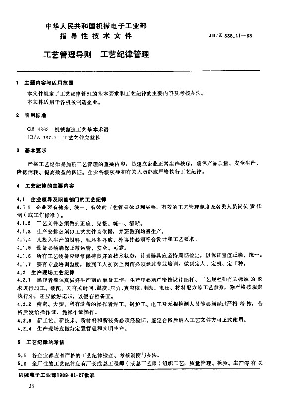
截图介绍

jpg

jpg

jpg

jpg

jpg

jpg

jpg

jpg

jpg

jpg
回复 支持 反对

使用道具 举报

108

主题

1545

帖子

6万

积分

超级版主

Rank: 6Rank: 6

积分
61233

咖迷社区专家(CAXA)

QQ
 楼主| 发表于 2011-6-24 10:28:00 | 显示全部楼层
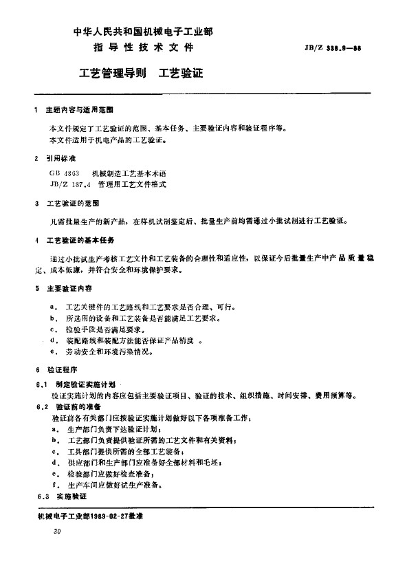
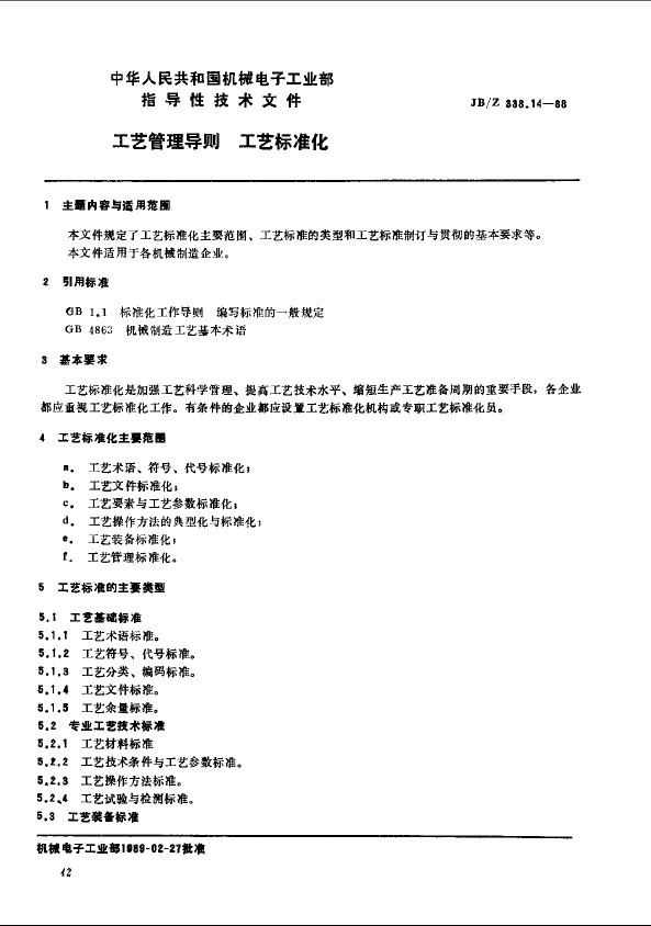
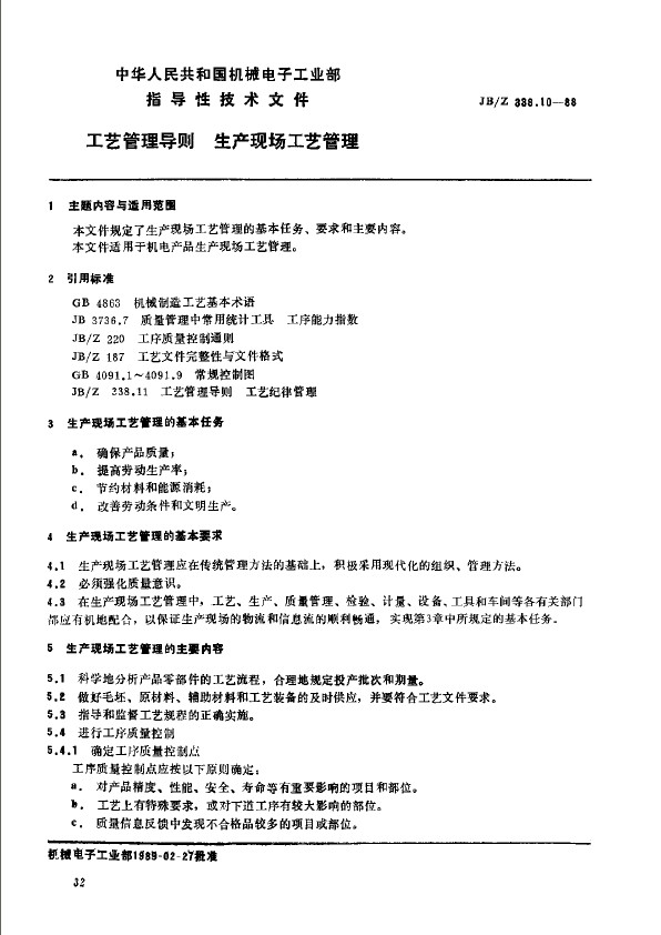
截图介绍

jpg

jpg

jpg

jpg

jpg

jpg

jpg

jpg
回复 支持 反对

使用道具 举报

29

主题

402

帖子

1005

积分

高级会员

Rank: 4

积分
1005
QQ
发表于 2011-6-24 10:47:00 | 显示全部楼层
正需要,好
回复 支持 反对

使用道具 举报

189

主题

2215

帖子

0

积分

禁止发言

积分
0

咖迷社区专家(CAXA)

QQ
发表于 2011-6-24 11:48:00 | 显示全部楼层
提示: 作者被禁止或删除 内容自动屏蔽
回复 支持 反对

使用道具 举报

23

主题

745

帖子

1631

积分

高级会员

Rank: 4

积分
1631
发表于 2011-6-24 19:53:00 | 显示全部楼层
好资料
回复 支持 反对

使用道具 举报

15

主题

136

帖子

356

积分

注册会员

Rank: 2

积分
356
QQ
发表于 2011-6-24 22:29:00 | 显示全部楼层
收藏了,后来发现也都是已作废的标准。现将替代的标准上传供参考。

“JB/Z 338-1988工艺管理导则”系列标准,已被“JB/T 9169-1998工艺管理导则”系列标准替代。
工艺管理导则.rar (1.16 MB, 下载次数: 1347)

这里就不上传相关说明的图片了
回复 支持 反对

使用道具 举报

0

主题

25

帖子

0

积分

新手上路

Rank: 1

积分
0
发表于 2011-6-28 14:17:00 | 显示全部楼层
谢谢 分享
回复 支持 反对

使用道具 举报

1

主题

66

帖子

21

积分

新手上路

Rank: 1

积分
21
发表于 2012-5-7 14:57:00 | 显示全部楼层
好资料,要分享。
回复 支持 反对

使用道具 举报

您需要登录后才可以回帖 登录 | 立即注册

本版积分规则

手机版|小黑屋|咖迷社区(CAXA数码大方) ( 京ICP备05001831号-1 )

GMT+8, 2025-12-10 12:53 , Processed in 0.203925 second(s), 26 queries .

Powered by Discuz! X3.4

Copyright © 2001-2021, Tencent Cloud.

快速回复 返回顶部 返回列表